stage2-ag1

  • Home
    • Site Map
    • reveal
    • blog
  • Introduction
  • Work Distribution
  • Cooperation
  • Weekly progress
    • W5
    • W6
    • W7 Keyboard Control
      • 模擬問題與排解
    • W8 Sensor Control
      • Sensor模擬問題與排解
    • W9
Work Distribution << Previous Next >> Weekly progress

Cooperation

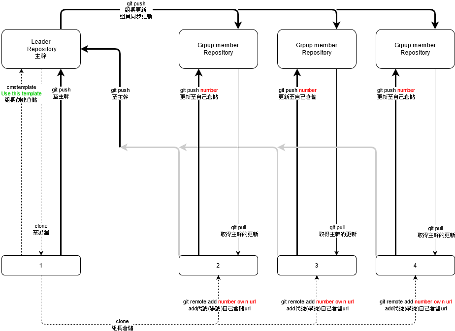
協同設計與版次管理能夠有效提升團隊工作效率,降低內容互相覆蓋,最終造成無法辨識是誰更改內容的情況。

領導主幹設立項目Project所需目標要求,主導至最終完成,協作者分支Branch由主幹分配負責工作區或衍生不同設計,各分支皆達到目標需求後合併回主幹,方能生產項目。

因協作者的工作與內容更動皆在獨立分支清清楚楚,責任歸屬的也就一目了然。

分支出來的設計,在本次目標不需要,或許未來的項目可以用上。可以避免掉「當初做過,但改掉了,這次又要重做」這種事情發生

組長在倉儲Setting->Manage access->Invite a collaborato邀請協作者

組員在自己倉儲中Setting->Manage access->Invite a collaborato組長(組員不用互邀)

git clone --recurse-submodules https://github.com/a40823112/stage2-ag1.git stage2-ag1 (clone組長倉儲)
cd stage2-ag1
git remote add 40823145 https://github.com/40823145/stage2-ag1.git (add自己倉儲)

Work Distribution << Previous Next >> Weekly progress

Copyright © All rights reserved | This template is made with by Colorlib